Electricity

NCERT Revision Notes for Chapter 12 Electricity Class 10 Science

CBSE NCERT Revision Notes

1

Introduction

Answer

→ Charge is a fundamental particle in an atom. It may be positive or negative.

→ Like charges repel each other.

→ Unlike charges attract each other.

→ Coulomb (C) : S. I. unit of charge

→ 1 Coulomb charge = Charge present on approx. 6 × 1018 electrons

→ Charge on 1 electron = Negative charge of 1.6 × 10-19 C

i.e. Q = ne

Where, Q = Charge (total)

n = No. of electrons

e = Charge on 1 electron

2

Current

Answer

• Current (I): The rate of flow of charge is called current.

Current = Charge/Time ⇒ I = Q/T

S. I. unit of current = Ampere (A)

⇒ 1 A = 1 Cs-1

⇒ 1 mA = 10-3 A

⇒ 1 µA = 10-6 A

→ Current is measured by Ammeter. Its symbol is

→ Ammeter has low resistance and always connected in series.

→ Direction of current is taken opposite to flow of electrons as electrons were not known at the time when the phenomenon of electricity was discovered first and current was considered to be flow of positive charge.

3

Potential Difference

Answer

• Potential Difference (V): Work done to move a unit charge from one point to another.

V = W/Q

• 1 Volt: When 1 joule work is done in carrying one Coulomb charge then potential difference is called 1 volt.

→ S. I. unit of Potential difference = Volt (V)

1 V = 1 JC-1

• Formula for calculating Voltage: V = W/Q

• Voltmeter: It is an instrument to measure the potential difference.

→ It has high resistance and always connected in parallel. Symbol is

→ Cell is the simplest device to maintain potential difference.

→ Current always flow from higher potential to lower potential.

4

Symbols of Some Commonly Used Components in Circuit

Answer

5

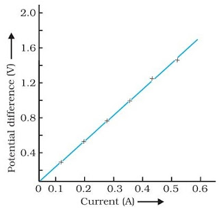
Ohm’s Law

Answer

Potential difference across the two points of a metallic conductor is directly proportional to current passing through the circuit provided that temperature remains constant.

• Mathematical expression for Ohm’s law

V ∝ I

⇒ V = IR

→ R is a constant called resistance for a given metal.

• V-I graph for Ohm’s law

• Resistance (R): It is the property of a conductor to resist the flow of charges through it.

• Ohm (Ω): S. I. unit of resistance.

• 1 ohm = 1 volt/1ampere

→ When potential difference is 1 V and current through the circuit is 1 A, then resistance is 1 ohm.

• Rheostat: Variable resistance is a component used to regulate current without changing the source of voltage.

6

Factors on which the Resistance of a Conductor depends

Answer

• Resistance of a uniform metallic conductor is:

(i) directly proportional to the length of conductor,

(ii) inversely proportional to the area of cross-section,

(iii) directly proportional to the temperature and

(iv) depend on nature of material.

• Resistivity (P): It is defined as the resistance offered by a cube of a material of side 1m when current flows perpendicular to its opposite faces.

• Its S.I. unit is ohm-metre (Ωm).

→ Resistivity does not change with change in length or area of cross-section but it changes with change in temperature.

→ Range of resistivity of metals and alloys is 10-8 to 10-6 Ωm.

→ Range of resistivity of insulators is 1012 to 1017 Ωm.

→ Resistivity of alloy is generally higher than that of its constituent metals.

→ Alloys do not oxidize (burn) readily at high temperature, so they are commonly used in electrical heating devices.

→ Copper and aluminium are used for electrical transmission lines as they have low

resistivity.

7

Resistors in Series

Answer

→ When two or more resistors are connected end to end, the arrangement is called series

combination.

Total/resultant/overall/effective resistance in series

Rs = R1 + R2 + R3

→ Current through each resistor is same.

→ Equivalent resistance is larger than the largest individual resistance.

→ Total voltage = Sum of voltage drops

V = V1 + V2 + V3

• Voltage across each resistor

• V1 = IR1

• V2 = IR2 [V1 + V2 + V3 = V]

• V3 = IR3V = IR

⇒ V = IR1 + IR2 + IR3

∝ IR = I(R1 + R2 + R3)

∝ R = R1 + R2 + R3

8

Resistors in Parallel

Answer

→ Voltage across each resistor is same and equal to the applied voltage.

→ Total current is equal to sum of currents through the individual reistances.

• I = I1 + I+ I3

⇒ V/R = V/R1 + V/R2 + V/R3

→ Reciprocal of equivalent resistance is equal to sum of reciprocals of individual resistances.

1/Rp = 1/R1 + 1/R2 + 1/R3

→ Equivalent resistance is less than the value of the smallest individual resistance in the combination.

9

Advantages of Parallel Combination over Series Combination

Answer

(i) In series circuit, when one component fails, the circuit is broken and none of the component works.

(ii) Different appliances have different requirement of current. This cannot be satisfied in series as current remains same.

(iii) The total resistance in a parallel circuit is decreased.

10

Heating Effect of Electric Circuit

Answer

→ If an electric circuit is purely resistive, the source of energy continually get dissipated entirely in form of heat. This is known as heating effect of electric current.

As, E = P×T ∝  VIt  {E = H}

Heat produced, H = VIt  {V = IR}

Or, Heat produced, H = I2Rt

Joule’s Law of Heating Effect of Electric Current

→ It states that the heat produced in a resistor is (i) directly proportional to square of current, H ∝ I2

→ It is directly proportional to resistance for a given current, H ∝ R

→ It is directly proportional to time for which current flows through the conductor, H ∝ t.

So, H =  I2Rt

→ Heating effect is desirable in devices like electric heater, electric iron, electric bulb, electric fuse, etc.

→ Heating effect is undesirable in devices like computers, computer monitors (CRT), TV, refrigerators etc.

→ In electric bulb, most of the power consumed by the filament appears a heat and a small part of it is radiated in form of light.

• Filament of electric bulb is made up of tungsten because:

(i) it does not oxidise readily at high temperature.

(ii) it has high melting point (3380º C).

→ The bulbs are filled with chemically inactive gases like nitrogen and argon to prolong the life of filament.

• Electric Fuse: It is a safety device that protects our electrical appliances in case of short circuit or overloading.

→ Fuse is made up of pure tin or alloy of copper and tin.

→ Fuse is always connected in series with live wire.

→ Fuse has low melting point.

→ Current capacity of fuse is slightly higher than that of the appliance.

• Electric Power: The rate at which electric energy is consumed or dissipated in an electric circuit.

P = VI

⇒ P = I2R = V2/R

S.I. unit of power = Watt (W)

⇒ 1 Watt = 1 volt × 1 ampere

→ Commercial unit of electric energy  = Kilo Watt hour (KWh)

⇒ 1 KWh = 3.6 × 106 J

⇒ 1 KWh = 1 unit of electric energy.