NCERT Solutions for Ch 4 Expressions Using Letter- Numbers Class 7 Maths
Book Solutions1
Use this expression to find Aftab’s age if Shabnam’s age is 20.
Answer
Shabnam’s age will be 18 + 3 = 21 years
According to the expression,
Aftab’s age = Shabnam’s Age – 3
∴ Aftab’s age = 20 – 3 = 17 years
2
Answer
We know that Aftab is 3 years younger than Shabnam. So, Aftab’s age will be 3 less than Shabnam’s. This can be described as
Aftab’s age = Shabnam’s age – 3.
If we again use the letter a to denote Aftab’s age and the letter s to denote Shabnam’s age, then the algebraic expression would be: a = s – 3, meaning 3 less than s.
3
Answer
If Shabnam’s age = 20,
Using above expression,
Aftab’s age = Shabnam’s age – 3.
= 20 - 3 = 17
4
Answer
Cost of 10 coconuts = 10 × ₹35
Cost of 5 kg jaggery = 5 × ₹60
Total cost = 10 × ₹35 + 5 × ₹60 = ₹350 + ₹300 = ₹650.
5
Answer
Cost of 8 coconuts = 8 × ₹35
Cost of 9 kg jaggery = 9 × ₹60
Total cost = 8 × ₹35 + 9 × ₹60 = ₹280 + ₹540 = ₹820.
6
Here, ‘c’ represents the number of coconuts and ‘j’ represents the number of kgs of jaggery.
Answer
Substitute c = 7 and j = 4 into the expression: c × 35 + j × 60 = 7 × 35 + 4 × 60
Now calculate:
- 7 × 35 = 245
- 4 × 60 = 2404 × 60 = 240
Now add them: 245 + 240 = 485
Hence, the total amount to be paid for 7 coconuts and 4 kg of jaggery is ₹ 485.
7
Answer
The perimeter of a square is 4 times the length of its side. This can be written as the expression: 4 × q, where q stands for the sidelength.8
Answer
We have, perimeter of a square of sidelength q = 4 × qPerimeter of a square of sidelength 7 cm = 4 × 7 cm = 28 cm
9
(a) triangle with all sides equal.
(b) a regular pentagon (as we have learnt last year, we use the word ‘regular’ to say that all side lengths and angle measures are equal)
(c) a regular hexagon
Answer
(a) Let sidelength of each side of triangle = a
So, perimeter of triangle with all sides equal = 3a.
(b) Let sidelength of a regular pentagon = a
So, perimeter of the regular pentagon = 5a
(c) Let sidelength of a regular hexagon = a
So, perimeter of the regular hexagon = 6a
10
Answer
Length of pipe Munirathna has = 20 mLength of another pipe he wants to join in meters = k
The combined length of the pipe = (20 + k) m
11
Answer

12
Q4: Venkatalakshmi owns a flour mill. It takes 10 seconds for the roller mill to start running. Once it is running, each kg of grain takes 8 seconds to grind into powder. Which of the expressions below describes the time taken to complete grind 'y' kg of grain, assuming the machine is off initially?
(a) 10 + 8 + y
(b) (10 + 8) × y
(c) 10 × 8 × y
(d) 10 + 8 × y
(e) 10 × y + 8
Answer
Time taken by the roller mill to start running = 10 seconds
Time taken by the roller mill to grind each kg of grain to powder = 8 seconds
Therefore, expression for the time taken to complete grind y kg of grain = 10 + 8 × y
Thus, expression (d) 10 + 8 × y describe the given condition.
13
Q5: Write algebraic expressions using letters of your choice.
(a) 5 more than a number
(b) 4 less than a number
(c) 2 less than 13 times a number
(d) 13 less than 2 times a number
Answer
(a) Let the number be represented by x.
The expression for 5 more than the number is: x + 5
(b) Let the number be represented by x.
The expression for 4 less than the number is: x – 4
(c) Let the number be represented by x.
The expression for 2 less than 13 times the number is: 13x – 2
(d) Let the number be represented by x.
The expression for 13 less than 2 times the number is: 2x - 13
14
Q6: Describe situations corresponding to the following algebraic expressions:
(a) 8 × x + 3 × y
(b) 15 × j - 2 × k
Answer
(a) Ritu bought x number of notebooks and y number of pencils. What is the. total amount she has to pay to the shopkeeper, if the cost of each notebook is ₹ 8 and cost of each pencil is ₹ 3?
(b) A carpenter earns ₹15 for each job he completes. He completes j jobs in a day. However, for each mistake he makes, he has to pay ₹2 as a fine. He makes k mistakes. How much money does he earn after paying the fines?
15
Answer

16
Answer
We learnt to write expressions as sums of terms and it became easy for us to read arithmetic expressions. Many times they could have been read in multiple ways and it was confusing. We used swapping (adding two numbers in any order) and grouping (adding numbers by grouping them conveniently) to find easy ways of evaluating expressions. Swapping and grouping terms does not change the value of the expression. We also learnt to use brackets in expressions, including brackets with a negative sign outside. We learnt the distributive property (multiple of a sum is the same as sum of multiples).17
Find the values of the following expressions:
1. 23 – 10 × 2
2. 83 + 28 – 13 + 32
3. 34 – 14 + 20
4. 42 + 15 – (8 – 7)
5. 68 – (18 + 13)
6. 7 × 4 + 9 × 6
7. 20 + 8 × (16 – 6)
Answer
1. 23 – 10 × 2 = 13 × 2 = 26
2. 83 + 28 – 13 + 32 = (83 + 28 + 32) – 13 = 143 – 13 = 130
3. 34 – 14 + 20 = (34 + 20) – 14 = 54 – 14 = 40
4. 42 + 15 – (8 – 7) = (42 + 15) – (1) = 57 – 1 = 56
5. 68 – (18 + 13) = 68 – 31 = 37
6. 7 × 4 + 9 × 6 = (7× 4) + (9 × 6) = 28 + 54 = 82
7. 20 + 8 × (16 – 6) = 20 + 8 × 10 = 20 + 80 = 100
18
Mind the Mistake, Mend the Mistake
Some simplifications are shown below where the letter-numbers are replaced by numbers and the value of the expression is obtained.
1 Observe each of them and identify if there is a mistake.
2 If you think there is a mistake, try to explain what might have gone wrong.
3 Then, correct it and give the value of the expression. 
Answer
1. If a = -4, then 10 – a = 6 is wrong.
As 10 – a = 10 – (-4) = 10 + 4 = 14
So, if a = -4, then the correct expression is 10 – a = 14.
2. If d = 6, then 3d = 36 is wrong.
As, 3d = 3 × 6 = 18
So, if d = 6, then the correct expression is 3d = 18.
3. If s = 7, then 3s – 2 = 15 is wrong.
As 3s – 2 = 3 × 7 – 2 = 21 – 2 = 19
So, if s = 7, then the correct expression is 3s – 2 = 19.
4. If r = 8, then 2r + 1 = 29 is wrong.
As 2r + 1 = 2 × 8 + 1 = 16 + 1 = 17
So, if r = 8, then the correct expression is 2r + 1 = 17.
5. If j = 5, then 2j = 10 is correct.
As 2j = 2 × 5 = 10
6. If m = -6, then 3(m + 1) = 19 is wrong.
As 3(m + 1) = 3 × (-6 + 1) = 3 × (-5) = -15
So, if m = -6, then the correct expression is 3(m + 1) = -15.
7. If f = 3, g = 1, then 2f – 2g = 2 is wrong.
As 2f – 2g = 2 × 3 – 2 × 1 = 6 – 2 = 4
So, if f = 3, g = 1, then the correct expression is 2f – 2g = 4.
8. If t = 4, b = 3, then 2t + b = 24 is wrong.
As 2t + 6 = 2 × 4 + 3 = 8 + 3 = 11
So, if t = 4, b = 3, then the correct expression is 2t + b = 11.
9. If h = 5, n = 6, then h – (3 – n) = 4 is wrong.
As h – (3 – n) = 5 – (3 – 6) = 5 – (-3) = 5 + 3 = 8
So, if h = 5, n = 6, then the correct expression is h – (3 – n) = 8.
19

Let us first find the money earned by the sale of pencils.
The money earned by selling pencils on Day 1 is 5c. Similarly, the money earned by selling pencils on Day 2 is _____, and Day 3 is ______. The total money earned by the sale of pencils is 5c + 3c + 10c. Can we simplify this expression further and reduce the number of terms?
Answer
The money earned by selling pencils on Day 1 is 5c. Similarly, the money earned by selling pencils on Day 2 is 3c , and Day 3 is 10c . The total money earned by the sale of pencils is 5c + 3c + 10c. Can we simplify this expression further and reduce the number of terms?20
Answer
Total amount earned by the sale of pencils = (5 + 3 + 10) × c= (5 + 3 + 10) × ₹ 50
= 18 × ₹ 50
= ₹ 900
21
Answer
If the price per eraser is d, then
total money earned by selling erasers = 4 × d + 6 × d + 1 × d
= 4d + 6d + d
= (4 + 6 + 1) × d
= 11 × d
= 11d
In above problem, we saw the expression 5c + 3c + 10c getting simplified to the expression 18c.
22
Answer
Let c = 5, then5c + 3c + 10c = 5 × 5 + 3 × 5 + 10 × 5
= 25 + 15 + 50
= 40 + 50
= 90
And 18c = 18 × 5 = 90
Hence, both expressions take the same value when c is replaced by the number 5. Similarly, we can verify for other numbers.
23
Answer
Yes, the expression (40x + 75y) + (– 6x – 10y) is equivalent to the original expression.
We can simplify it as follows: (40x + 75y) + (–6x – 10y) = (40x + 75y) – (6x + 10y)
Thus, both forms represent the same expression.
24
What are her scores in the second and third rounds?
Answer
Her score in the second round = 8p – 4q= 8 × 4 – 4 × 1 [As p = 4 and q = 1]
= 32 – 4
= 28
Her score in the third round = 6p – 2q
= 6 × 4 – 2 × 1 [As p = 4, q = 1]
= 24 – 2
= 22
25
Answer
If there is no penalty, then the value of q will be 0 in that situation.26
Answer
Some possible scores of Krishita in three rounds may be 8p – 4q, 9p – 2q, and 6p –q or 7p – 3q, 10p – 3q, and 6p – qHere 8p – 4q + 9p – 2q + 6p – q
= (8 + 9 + 6)p – (4 + 2 + 1)q
= 23p – 7q
Also 7p – 3q + 10p – 3q + 6p – q
= (7 + 10 + 6)p – (3 + 3 + 1)q
= 23p – 7q
27
23p – 7q – (21p – 9q)
Simplify this expression further.
Answer
To find how much more Krishita has scored than Charu, we subtract Charu's score from Krishita's score: 23p – 7q – (21p – 9q)
Now, simplify the expression:
= 23p – 7q – 21p + 9q
= (23p – 21p) + (9q – 7q)
= 2p + 2q
= 2(p + q)
The value of 2p + 2q is always positive as long as both p > 0 and q > 0 (since marks and penalties are positive). So, Krishita scored 2(p + q) marks more than Charu.
28

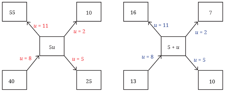
If the expressions 5u and 5 + u are equal, then they should take the same values for any given value of u. But we can see that they do not. So, these two expressions are not equal.
Answer

We see that the values of 5u and 5 + u are not equal for different values of u. So, the expressions 5u and 5 + u are not equal.
29
10y – 3, short for 10 × y – 3, means 3 less than 10 times y,
10(y – 3), short for 10 × (y – 3), means 10 times (3 less than y).
Let us compare the values that these expressions take for different values of y. 
Answer

30
Answer
We see that the values of 10y – 3 and 10(y – 3) are not equal for different values of y. So, the expressions 10y – 3 and 10(y – 3) are not equal.31
Answer

Hence, we see that while we add the expressions in different ways but the sums are always the same.
32
Q2: Simplify each of the following expressions:
(a) Simplify the expression: p + p + p + p, p + p + p + q, p + q + p – q
(b) Simplify the expression: p – q + p – q, p + q – p + q
(c) Simplify the expression: p + q – (p + q), p – q – p – q
(d) Simplify the expression: 2d – d – d – d, 2d – d – d – c
(e) Simplify the expression: 2d – d – (d – c), 2d – (d – d) – c
(f) Simplify the expression: 2d – d – c – c
Answer
(a) p + p + p + p = 4p
p + p + p + q = 3p + q
p + q + p – q = 2p
So, the simplified expressions are 4p, 3p + q and 2p.
(b) p – q + p – q = (p + p) – (q + q) = 2p – 2q
p + q – p + q = (p – p) + (q + q) = 0 + 2q = 2q
So, the simplified expressions are 2p – 2q and 2q.
(c) p + q – (p + q) = (p + q) – (p + q) = 0
p – q – p – q = (p – p) – (q + q) = 0 – 2q = –2q
So, the simplified expressions are 0 and –2q.
(d) 2d – d – d – d = 2d – (d + d + d) = 2d – 3d = –d
2d – d – d – c = (2d – d – d) – c = (2d – 2d) – c = 0 – c = –c
So, the simplified expressions are –d and –c.
(e) 2d – d – (d – c) = (2d – d) – (d – c) = d – d + c = 0 + c = c
2d – (d – d) – c = 2d – (0) – c = 2d – c
So, the simplified expressions are c and 2d – c.
(f) 2d – d – c – c = (2d – d) – (c + c) = d – 2c
So, the simplified expression is d – 2c.
33
Mind the Mistake, Mend the Mistake
Some simplifications of algebraic expressions are done below. The expression on the right-hand side should be in its simplest form.
• Observe each of them and see if there is a mistake.
• If you think there is a mistake, try to explain what might have gone wrong.
• Then, simplify it correctly.
Answer

34
Answer
Yes• If the expression contains a term having only a number, the number of terms = number of letter-numbers + 1
• If an expression has no term that has only numbers, then number of terms = number of letter-numbers
35

The formula for the number machine above is “two times the first number minus the second number”. When written as an algebraic expression, the formula is 2a – b. The expression for the first set of inputs is 2 × 5 – 2 = 8. Check that the formula holds true for each set of inputs.
Answer
Yes, the formula holds for each set of inputs.As, 2 × 8 – 1 = 15; 2 × 9 – 11 = 7; 2 × 10 – 10 = 10; and 2 × 6 – 4 = 8
36
Answer
The formula for the number machines in the first row is “sum of first number and second number minus two,” and the expression is a + b – 2.
The expression for each set of inputs is:
5 + 2 – 2 = 5, 8 + 1 – 2 = 7, 9 + 11 – 2 = 18, 10 + 10 – 2 = 18, and a + b – 2.
The formula for the number machines in the second row is “product of first number and second number plus one,” and the expression is a × b + 1.
The expression for each set of inputs is:
4 × 1 + 1 = 5, 6 × 0 + 1 = 1, 3 × 2 + 1 = 7, 10 × 3 + 1 = 31, and a × b + 1 = ab + 1.
37
Answer
Do it Yourself.38

Q: Use the table to find what design appears at positions 99, 122, and 148.
Answer
• For 99, the remainder on division by 3 is 0, i.e., it is a multiple of 3. So, at position 99, design C will appear.
• For 122, the remainder on division by 3 is 2, i.e., it is 1 less than a multiple of 3, i.e.,
3n – 1. So, at position 122, design B will appear.
• For 148, the remainder on division by 3 is 1, i.e., it is 2 less than a multiple of 3, i.e.,
3n – 2. So, at position 148, design A will appear.
39
Let us extend the numbers in the calendar beyond 30, creating endless rows.
Q: Will the diagonal sums be equal in every 2×2 square in this endless grid? How can we be sure?
Answer
To be sure of this we cannot check with all 2 × 2 squares as there are an unlimited number of them. Let us consider a 2 × 2 square. Its top left number can be any number. Let us call it ‘a’.40
Answer
If the top left number is 'a', we can find the other numbers in the 2×2 square like this:
- Top right number: a + 1 (1 more than a)
- Bottom left number: a + 7 (7 more than a)
- Bottom right number: a + 8 (8 more than a, or diagonal to a)
So, the 2×2 square looks like:
- Top left: a
- Top right: a + 1
- Bottom left: a + 7
- Bottom right: a + 8
If the top left number is 'a', we can find the other numbers in the 2×2 square like this:
- Top right number: a + 1 (1 more than a)
- Bottom left number: a + 7 (7 more than a)
- Bottom right number: a + 8 (8 more than a, or diagonal to a)
So, the 2×2 square looks like:
- Top left: a
- Top right: a + 1
- Bottom left: a + 7
- Bottom right: a + 8

Let us find the diagonal sums; a + (a + 8), and (a + 1) + (a + 7).
Let us simplify them.
Since the terms can be added in any order, the brackets can be opened.
a + (a + 8) = a + a + 8 = 2a + 8 (a + 1) + (a + 7) = a + 1 + a + 7 = a + a + 1 + 7
= 2a + 8
We see that both diagonal sums are equal to 2a + 8 (8 more than 2 times a).
Let us find the diagonal sums; a + (a + 8), and (a + 1) + (a + 7).
Let us simplify them.
Since the terms can be added in any order, the brackets can be opened.
a + (a + 8) = a + a + 8 = 2a + 8 (a + 1) + (a + 7) = a + 1 + a + 7 = a + a + 1 + 7
= 2a + 8
We see that both diagonal sums are equal to 2a + 8 (8 more than 2 times a).
41
Answer
Let a = 2, then 
Here, the diagonal sums are 2 + 10 = 12 and 9 + 3 = 12
And 2a + 8 = 2 × 2 + 8 = 12
Hence, the diagonal sum is equal to 2a + 8.
42
Consider a set of numbers from the calendar (having endless rows) forming under the following shape:
Q: Find the sum of all the numbers. Compare it with the number in the centre: 15. Repeat this for another set of numbers that forms this shape. What do you observe?
Answer
Sum of all numbers = 8 + 14 + 15 + 16 + 22 = 75
The sum is 5 times the number in the centre.
Now, let the number at the centre: 20, then the shape is
Sum of all the numbers = 13 + 19 + 20 + 21 + 27 = 100 = 20 × 5
Further, let the number at the centre: 12, then the shape is
Sum of all numbers = 5 + 11 + 12 + 13 + 19 = 60 = 12 × 5
Hence, we see that the total sum is always 5 times the number in the centre.
43
Answer
Yes, this will always happen.
To show this, let's take the centre number as 'a'. The numbers around it in the shape will be:
- Top: a – 7 (7 less than a, since it's the previous row)
- Left: a – 1 (1 less than a, since it's the previous column)
- Right: a + 1 (1 more than a, since it's the next column)
- Bottom: a + 7 (7 more than a, since it's the next row)
So the numbers are: (a – 7), (a – 1), a, (a + 1), (a + 7).
Sum = (a – 7) + (a – 1) + a + (a + 1) + (a + 7)
= a – 7 + a – 1 + a + a + 1 + a + 7
= (a + a + a + a + a) + (–7 + 7) + (–1 + 1)
= 5a + 0 + 0
= 5a
The sum is 5a, which is 5 times the centre number 'a'. This works for any centre number 'a', so the sum is always 5 times the centre number.
44
Answer
Do it Yourself.45
Matchstick Patterns
Q1: How many matchsticks will there be in Step 33, Step 84, and Step 108? Of course, we can draw and count, but is there a quicker way to find the answers using the pattern present here?
Answer
Observed Pattern:
- Step 1: 3 matchsticks (1 triangle)
- Step 2: 5 matchsticks (2 triangles) → +2 from previous
- Step 3: 7 matchsticks (3 triangles) → +2 from previous
- ...
- Each new step adds 2 matchsticks.
General Formula:
The number of matchsticks (M) for Step n follows an arithmetic sequence: M = 3 + 2(n−1)
Simplified:
M = 2n + 1
(Where n = Step Number)
Calculations:
Matchsticks in Step 33 = (2 × 33) + 1 = 66 + 1 = 67.
Matchsticks in Step 84 = (2 × 84) + 1 = 168 + 1 = 169.
Matchsticks in Step 108 = (2 × 108) + 1 = 216 + 1 = 217.
46

Q: What are these numbers in Step 3 and Step 4?
Answer
In step 3, there are 3 matchsticks placed horizontally and 4 matchsticks placed diagonally.
In step 4, there are 4 matchsticks placed horizontally and 5 matchsticks placed diagonally
47
Answer
The pattern in the horizontally placed matchsticks is: 1, 2, 3, 4,….In general, n for the nth step.
The pattern in the diagonally placed matchsticks is: 2, 3, 4, 5,….
In general, n + 1 for the nth step.
∴ The number of matchsticks placed horizontally at step ‘y’ is y.
The number of matchsticks placed diagonally at step ‘y’ is y + 1.
Now, these two expressions add up to y + y + 1 = 2y + 1.
48
For the problems asking you to find suitable expression(s), first try to understand the relationship between the different quantities in the situation described. If required, assume some values for the unknowns and try to find the relationship.
Q1: One plate of Jowar roti costs 30 and one plate of Pulao costs 20. If x plates of Jowar roti and y plates of pulao were ordered in a day, which expression(s) describe the total amount in rupees earned that day?
(a) 30x + 20y
(b) (30 + 20) × (x + y)
(c) 20x + 30y
(d) (30 + 20) × x + y
(e) 30x - 20y
Answer
(a) 30x + 20y
Explanation: Cost of one plate of Jowar roti = ₹ 30
∴ Cost of x plate of Jowar roti = 30x
Cost of one plate of Pulao = ₹ 20
∴ Cost of y plate of Pulao = 20y
So, the expression for the total amount earned that day = 30x + 20y
49
Q2: Pushpita sells two types of flowers on Independence day: champak and marigold. 'p' customers only bought champak, 'q' customers only bought marigold, and 'r' customers bought both. On the same day, she gave away a tiny national flag to every customer. How many flags did she give away that day?
(a) p + q + r
(b) p + q + 2r
(c) 2 × (p + q + r)
(d) p + q + r + 2
(e) p + q + r + 1
(f) 2 × (p + q)
Answer
(a) p + q + r
Number of customers who bought only champak = p
Number of customers who bought only marigold = q
Number of customers who bought both = r
As Pushpita gave away a tiny national flag to every customer.
So, the number of flags she gives away that day = p + q + r.
50
Q3: A snail is trying to climb along the wall of a deep well. During the day it climbs up 'u' cm and during the night it slowly slips down 'd' cm. This happens for 10 days and 10 nights.
(a) Write an expression describing how far away the snail is from its starting position.
(b) What can we say about the snail's movement if d > u?
Answer
(a) During the day, the snail climbs up ‘u’ cm.
During the night snail slips down d cm.
So, the net distance covered in one day is u-d.
So, in 10 days and 10 nights, the net distance covered by the snail = 10(u-d).
Hence, the expression describing how far away the snail is from it starting position is 10(u – d) cm.
(b) If d > u, the snail slips down more than it climbs.
It means the snail will never reach the top.
51
Answer
In the first week, Radha cycled 5 km every day.So, she cycled 5 × 7 = 35 km in the first week.
In the second week, Radha cycles (5 + z) km every day.
So, she cycled (5 + z) × 7 = (35 + 7z) km in second week.
In the third week, she cycles (5 + z + z = 5 + 2z) km every day.
So, she cycled (5 + 2z) × 7 = (35 + 14z) km in third week.
So, number of kilometres Radha cycled in 3 weeks = 35 + (35 + 7z) + (35 + 14z)
= (35 + 35 + 35) + (7z + 14z)
= 105 + 21z km
52
Answer

53
Q6: A local train from Yahapur to Vahapur stops at three stations at equal distances along the way. The time taken in minutes to travel from one station to the next station is the same and is denoted by t. The train stops for 2 minutes at each of the three stations.
(a) If t = 4, what is the time taken to travel from Yahapur to Vahapur?
(b) What is the algebraic expression for the time taken to travel from Yahapur to Vahapur?
Answer
(a) The train from Yahapur to Vahapur stops at 3 stations, and stops for 2 minutes at every station.
Time taken in travelling = 4t
At t = 4, time taken in travelling = 4 × 4 = 16 minutes
Time taken during stoppages = 3 × 2 = 6 minutes
So, the time taken to travel from Yahapur to Vahapur = 16 + 6 = 22 minutes
(b) Let the time taken to travel from one station to another station = t
So, time taken to travel from Yahanpur to Vahapur = 4t
As there are three stoppages between these two stations, and the train stops for 2 minutes at each stoppage, therefore total time taken during stoppages = 2 × 3 = 6 minutes
So, the algebraic expression for total time taken is 4t + 6.
54
Q7: Simplify the following expressions:
(a) 3a + 9b - 6 + 8a - 4b - 7a + 16
(b) 3(3a - 3b) - 8a - 4b – 16
(c) 2(2x - 3) + 8x + 12
(d) 8x - (2x - 3) + 12
(e) 8h - (5 + 7h) + 9
(f) 23 + 4(6m - 3n) - 8n - 3m - 18
Answer
(a) (3a + 8a - 7a) + (9b - 4b) + (-6 + 16) = 4a + 5b + 10
(b) 9a - 9b - 8a - 4b - 16 = (9a - 8a) + (-9b - 4b) - 16 = a - 13b – 16
(c) 4x - 6 + 8x + 12 = (4x + 8x) + (-6 + 12) = 12x + 6
(d) 8x - 2x + 3 + 12 = (8x - 2x) + (3 + 12) = 6x + 15
(e) 8h - 5 - 7h + 9 = (8h - 7h) + (-5 + 9) = h + 4
(f) 23 + 24m - 12n - 8n - 3m - 18 = (24m - 3m) + (-12n - 8n) + (23 - 18)
= 21m - 20n + 5
55
Q8: Add the expressions given below:
(a) 4d - 7c + 9 and 8c - 11 + 9d
(b) -6f + 19 - 8s and -23 + 13f + 12s
(c) 8d - 14c + 9 and 16c - (11 + 9d)
(d) 6f - 20 + 8s and 23 - 13f - 12s
(e) 13m - 12n and 12n - 13m
(f) -26m + 24n and 26m - 24n
Answer
(a) 4d – 7c + 9 + 8c – 11 + 9d
= (4d + 9d) + (-7c + 8c) + (9 – 11)
= 13d + c – 2
(b) -6f + 19 – 8s + -23 + 13f + 12s
= (-6f + 13f) + (-8s + 12s) + (19 – 23)
= 7f + 4s – 4
(c) 8d – 14c + 9 and 16c – (11 + 9d)
= 8d – 14c + 9 + 16c – 11 – 9d
= 8d – 9d – 14c + 16c + 9 – 11
= -d + 2c – 2
= 2c – d – 2
(d) 6f – 20 + 8s and 23 – 13f – 12s
= 6f – 20 + 85 + 23 – 13f – 125
= (6f – 13f) + (8s – 12s) + (-20 + 23)
= -7f – 4s + 3
(e) 13m – 12n and 12n – 13m
= 13m – 12n + 12n – 13m
= (13m – 13m) + (-12n + 12n)
= 0
(f) -26m + 24n + 26m – 24n
= (-26m + 26m) + (24n – 24n)
= 0
56
Q9: Subtract the expressions given below:
(a) 9a - 6b + 14 from 6a + 9b – 18
(b) -15x + 13 - 9y from 7y - 10 + 3x
(c) 17g + 9 - 7h from 11 - 10g + 3h
(d) 9a - 6b + 14 from 6a - (9b + 18)
(e) 10x + 2 + 10y from -3y + 8 - 3x
(f) 8g + 4h - 10 from 7h - 8g + 20
Answer
(a) (6a + 9b – 18) – (9a – 6b + 14)
= 6a + 9b – 18 – 9a + 6b – 14
= (6a – 9a) + (9b + 6b) + (-18 – 14)
= -3a + 15b – 32
(b) (7y – 10 + 3x) – (-15x + 13 – 9y)
= 7y – 10 + 3x + 15x – 13 + 9y
= (7y + 9y) + (3x + 15x) + (-10 – 13)
= 16y + 18x – 23
(c) (11 – 10g + 3h) – (17g + 9 – 7h)
= 11 – 10g + 3h – 17g – 9 + 7h
= (11 – 9) + (-10g – 17g) + (3h + 7h)
= 2 – 27g + 10h
= 10h – 27g + 2
(d) 6a – (9b + 18) – (9a – 6b + 14)
= 6a – 9b – 18 – 9a + 6b – 14
= (6a – 9a) + (-9b + 6b) + (-18 – 14)
= -3a – 3b – 32
= -(3a + 3b + 32)
(e) (-3y + 8 – 3x) – (10x + 2 + 10y)
= -3y + 8 – 3x – 10x – 2 – 10y
= (-3y – 10y) + (-3x – 10x) + (8 – 2)
= -13y – 13x + 6
(f) (7h – 8g + 20) – (8g + 4h – 10)
= 7h – 8g + 20 – 8g – 4h + 10
= (7h – 4h) + (-8g – 8g) + (20 + 10)
= 3h – 16g + 30
57
Q10: Describe situations corresponding to the following algebraic expressions:
(a) 8x + 3y
(b) 15x - 2x
Answer
(a) A shop sells pens at 8 rupees each and notebooks at 3 rupees each. If x pens and y notebooks are bought, the total cost is 8x + 3y rupees.
(b) A person earns 15 rupees per hour for x hours but spends 2 rupees per hour for x hours on transport. The net income is 15x - 2x rupees.
58
Answer
Step 1 (0 fold): We get 0 + 2 = 2 piecesStep 2 (1 fold): We get 1 + 2 = 3 pieces
Step 3 (2 folds): We get 2 + 2 = 4 pieces
In the same way, if the rope is folded 10 times and cut, we get 10 + 2 = 12 pieces.
In the same way, when the rope is folded r times and cut, we get r + 2 pieces.
59
Answer
Step 1: To make 1 square, we need 4 matchsticks.Step 2: To make 2 squares, we need 4 + 3 = 7 matchsticks
Step 3: To make 3 squares, we need 4 + 3 + 3 = 10 matchsticks.
And to make w squares we need = 4 + (w – 1) × 3
= 4 + 3(w – 1)
= (4 + 3w – 3)
= 3w + 1 matchsticks.
To make 10 squares, substitute 10 for w:
3(10) + 1 = 30 + 1 = 31 matchsticks
60
Answer
The sequence of red light: 1, 5, 9, …..In general, 4n – 3 positions
The sequence of green light: 3, 7, 11,…..
In general; 4n – 1 positions
The sequence of yellow light: 2, 4, 6, …..
In general, 2n positions
Since 90 and 190 are even numbers, it will be 2n positions.
Now, 343 ÷ 4 = 85 quotient + 3 remainder.
So, it matches a 4n-1 position.
So, colour at positions 90, 190, and 343 are yellow, yellow, and green, respectively.
61
Answer
Number of squares in step 1 = 5Number of squares in step 2 = 5 + 4 = 9
Number of squares in step 3 = 5 + 4 + 4 = 5 + 2 × 4 = 13
So, number of squares in step 4 = 5 + 4 + 4 + 4 = 5 + 3 × 4 = 17
So, number of squares in step 10 = 5 + 9 × 4 = 41
And, number of squares in step 50 = 5 + 49 × 4 = 201
So, the general formula = 5 + (n – 1) × 4 = 5 + 4(n – 1) = 5 + 4n – 4 = 4n + 1.
Since 1 square has 4 vertices, the number of vertices (4n + 1) squares have 4(4n + 1) = 16n + 4.
62
Q15: Numbers are written in a particular sequence in this endless 4-column grid.
(a) Give expressions to generate all the numbers in a given column (1, 2, 3, 4).
(b) In which row and column will the following numbers appear:
(i) 124
(ii) 147
(iii) 201
(c) What number appears in row r and column c?
(d) Observe the positions of multiples of 3. Do you see any pattern in it? List other patterns that you see.
Answer
(a) Expression to generate all the numbers in a given column (1, 2, 3, 4)
Let r be the row number.
Column 1: 1, 5, 9, 13,…… which starts at 1 and adds 4 each row.
So, number in the rth row of column 1 = 4 × (r – 1) + 1
Column 2: 4 × (r – 1) + 2
Column 3: 4 × (r – 1) + 3
Column 4: 4 × (r – 1) + 4
If c is the column number, then the general formula to generate all numbers is 4 × (r – 1) + c.
(b) (i) We divide each number by 4 to find its row and column
124 ÷ 4 ⇒ Quotient = 31 and remainder is 0
∴ 124 = 4 × 31 + 0 or 4 × 30 + 4
Comparing it with 4 × (r – 1) + c, we get
r – 1 = 30, c = 4
So, r = 31 and c = 4
So, row is 31 and column is 4
(ii) 147 ÷ 4 ⇒ Quotient = 36 and remainder is 3
∴ 147 = 4 × 36 + 3
Comparing it with 4 × (r – 1) + c, we get
r – 1 = 36, c = 3
So, 147 will appear at row 36 + 1 = 37 and column 3
(iii) 201 ÷ 4 ⇒ Quotient = 50 and remainder is 1
∴ 201 = 4 × 50 + 1
Comparing it with 4 × (r – 1) + c, we get
r – 1 = 50, c = 1
So, 201 will appear at row 51 and column 1.
(c) The number that appears in row r and column c is 4(r – 1) + c.
(d) Every third number is a multiple of 3.
We can observe that even numbers always appear in column 2 and column 4.
Odd numbers always appear in column 1 and column 3.
Every row has 2 odd and 2 even numbers.
The sum of each row increases by 16. (e.g., Row 1: 1 + 2 + 3 + 4 = 10, Row 2: 5 + 6 + 7 + 8 = 26, Row 3: 9 + 10 + 11 + 12 = 42)